我校在2025年北京教育系统关工委“读懂中国”活动中实现全作品获奖
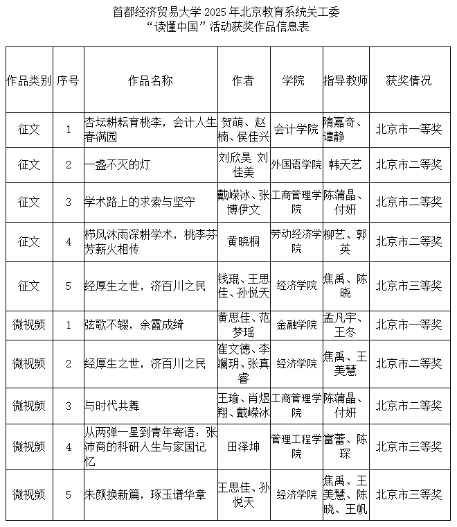
12月12日,北京教育系统关工委公布2025年“读懂中国”活动评审结果。我校关工委在“读懂中国”活动中取得了全面丰收,一等奖均有斩获并实现参赛项目“全获奖”。共推荐5篇征文、5部微视频,其中,征文类一等奖1项、二等奖3项、三等奖1项;微视频类一等奖1项、二等奖2项、三等奖2项,学校荣获优秀组织奖。
2025年,在学校党委的指导下,在校关工委成员单位的协助下,我校关工委广泛动员、精心组织,分类推动项目培优计划,着力提升参与活动作品的内涵与品质。各二级学院关工委积极响应校关工委号召,在学院党委的领导下,将“读懂中国”活动作为加强学生思想政治教育的生动实践和重要抓手,通过面对面聆听奋斗故事,心贴心感悟时代精神,使学生深刻体悟“读懂中国”活动的深邃意义。活动期间,学校组织青年学生访谈“五老”代表共计20余位,形成征文、微视频等作品35项,作品数量和质量均有显著提升。
本次活动全作品获奖,是校院两级关工委和各成员单位系统联动、协同育人的生动体现。下一步,学校关工委将进一步做好活动总结宣传,联合各委员单位、合作单位及二级学院关工委,共同引导青年学子厚植家国情怀,接续凝聚挺膺担当的青春力量。
“读懂中国”活动由教育部关工委组织开展,旨在深入学习贯彻习近平新时代中国特色社会主义思想,特别是习近平总书记关于教育的重要论述,全面贯彻党的二十届三中全会及全国教育大会精神,落实相关文件要求,发挥“五老”亲历者、见证者、实践者的优势,激励青年学生做有理想、敢担当、能吃苦、肯奋斗的新时代好青年。2025年,北京教育系统关工委以“弘扬时代精神,建设教育强国”为主题,在70所高校中继续开展活动,全市共有1974个作品参与此次活动。
